[Tim] noticed recently that a large number of projects recreating discrete logic tend to do so with technology around 70 years old like resistor-transistor logic (RTL) or diode-transistor logic (DTL). To build something with these logic families nowadays requires an intense treasure hunt of antique components bordering on impossible and/or expensive. Rather than going down this rabbit hole he decided to invent a somewhat new logic system using analog components in this entry in our Component Abuse Challenge.
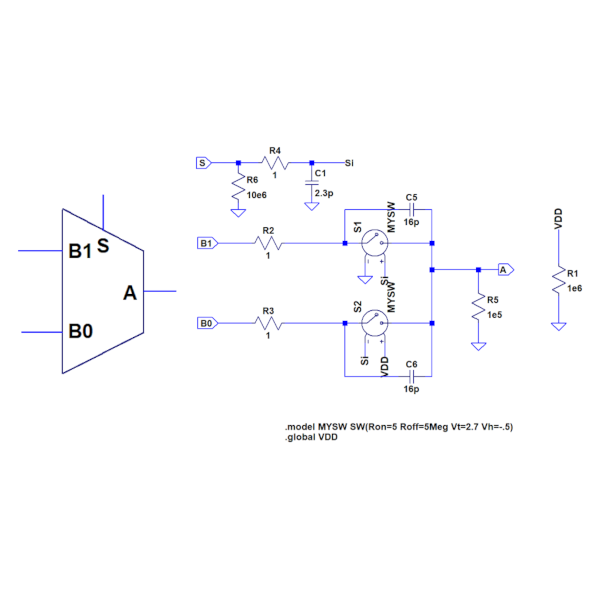
The component in question here is an analog multiplexer, which is normally used to select one of two (or several) signal lines and pass them through to an output. Unlike digital multiplexers which only pass 1s and 0s, analog multiplexers can pass analog signals since the transistors aren’t driven to saturation. He has come up with an entire system of logic gates using these components, with trickier devices like latches eventually implemented with help from a capacitor.
The first attempt at using this logic system had a small mistake in it which caused these latches to behave as oscillators instead, due to a polarity mistake. But a second attempt with simplified design and reduced component count ended up working, proving out [Tim]’s concept. Not only that but his second prototype is functioning at an impressive 15 MHz, with a possibility of an even higher clock speed in future designs. Not bad!


Reminds me of https://hackaday.io/page/21269-740414-not-all-inverters-are-the-same where digital ICs are used as analog amplifiers in a crystal oscillator.
This is Relay Logic implemented on solid state switches.
I’ve used relays and diodes – both or separately. Made learning boolean algebra easier.
The first hurdle I had to jump, when I was a kid just learning electronics, was that transistors and all the rest of the stuff aren’t switches that physically separate and connect.
Describing transistors as valves didn’t quite click either, because thinking in terms of e.g. pressure differentials was too advanced: I had no conceptual framework to see what that was about because it would have required understanding a different concept that was on the same level of complexity.
They’re two different worlds really: making connections (routing) and amplifying or diminishing signals (R/D/T logic). Once I made that conceptual leap, transistors started making sense.
https://youtu.be/VXwOHzddzi8?si=bbWtIR4RFcnhQKPA
Op amps as logic gates…
ok, what fast it is?
Can I make a 55GHz? (in us army is cpu faster than 55GHz for radio)
they are using solid state relays, nothing new there, other than the solid state relays.
https://datasheet4u.com/datasheet/BELLING/BL1551-930369
https://www.youtube.com/watch?v=93PHxVpPLxA
Calling it “Digital Logic With Analog Components” is misleading, since every transistor is analog as well. All transistors are analog devices at the physical level.
Having said so, I think the project is very cool, since I like the fact that it is using relays, with the bonus of them of being small, solid state, and energy efficient.
So Kudos to Tim (cpldcpu) for this project.
Curiously, this is a comparison that did not come to my mind. But you are completely right, of course.
There is no lack of components when it comes to creating transistor-diode or resistor logic, either thru-hole or SMT, there are plenty of options available. While one may have to shop around for equivalent components when recreating old designs, it’s only a matter of persistence. See the clock under Wikipedia’s diode transistor logic page.